A beautiful wood drone picture with apple's logo in the center

ECO-MODE

iPhone's Camera, taking a first step towards revolutionary sustainabily.
Can a single feature help save the planet?

DURATION
80 hours (2022)
MY ROLE
UX/UI Designer
TOOLS
Figma, Adobe Suite

PROJECT OVERVIEW

Reimagining the iPhone's most-used feature to make a sustainable impact.

PROBLEM STATEMENT
Current waste disposal system design fails to effectively support environmental sustainability and lacks clarity for users.
GOAL
Uncover insights from a UX perspective to facilitate user adoption of sustainable habits and drive positive environmental impact.
METHODOLOGY
Conducted in-depth user interviews and competitive analysis to gain insights into user behaviors, pain points, and motivations. The solution was tested in a usability test and a focus group.
SOLUTION
Eco-Mode seamlessly integrates with the iPhone's built-in Camera feature, guiding users to take actionable steps towards reducing their waste and environmental impact by offering data that can increase our awareness.
KEYWORDS
• Sustainable Design
• Apple's Camera
• Waste Dispossal
• Design for the Future
Awareness for a greener future
Built-in sustainability for all iPhones
Using AI's visual and location recognition

COMPETITOR ANALYSIS

DISCOVER STAGE

🧐
How can we use the existing maket products?

Technology has progressed rapidly, existing apps designed to promote waste awareness have yet to yield significant impact among users.

I conducted a market research on eco-sustainability and technology competitors to analyze existing tools. Here's the analysis to help you form your own perspective.
Apple's commitment to sustainability and reducing its environmental impact aligns with the waste management industry's goals, and it's influence in the world makes the perfect match.

Key Takeaways

Recycle
Waste management companies are critical stakeholders in recycling initiatives.
balance
User needs and business goals should be in harmony for successful eco-sustainability solutions.
growth icon
Growing eco-awareness drives demand for sustainable solutions and technologies.
feature icon
Market competitors will need to work on unique features for eco-aware users.

USER RESEACH

DISCOVER STAGE

🎯
Who is our target user?

🌎  While we are all users of the earth, identifying the specific user persona requires consideration of psychological and social factors.

Through a rollercoaster of insights and aha-moments, I uncovered the psyche of our ideal user persona after conducting 5 user interviews and 30+ surveys.

"I used to think my responsibility ended when the waste collectors picked up my trash."
- Participant 2

Waste collector impacting imageWaste collector impacting imageWaste collector impacting imageWaste collector impacting imageWaste collector impacting imageWaste collector impacting imageWaste collector impacting imageWaste collector impacting image

Key Takeaways

Users seek intuitive solutions that fit seamlessly into their routines.
Awareness and knowledge gaps hinder eco-friendly practices and recycling.
Clear, actionable instructions are valued for waste reduction efforts.
Social pressure and community commitment drive adoption of sustainable habits.

PRIORITIZATION & ROADMAPPING

DEFINE STAGE

🧩
How can we support Emily's needs?

She needs a solution that allows her to easily manage her waste in a sustainable and responsible manner.

By understanding her needs, I can design a intuitive guidance, accurate waste classification, and ultimately fostering positive environmental impact.

INFORMATION ARCHITECTURE

IDEATE STAGE

🏗️
How can we leverage these insights to build a sustainable product?

Crafting a seamless and intuitive user experience, that aligns with the existing ecosystem of the most influential tech company.

I strive to design a product that feels native and progressive, taking a significant step towards promoting sustainability and environmental consciousness.

WIREFRAMES & UI

IDEATE STAGE

🎨
Seamlessly integrating sustainability with Apple's design principles

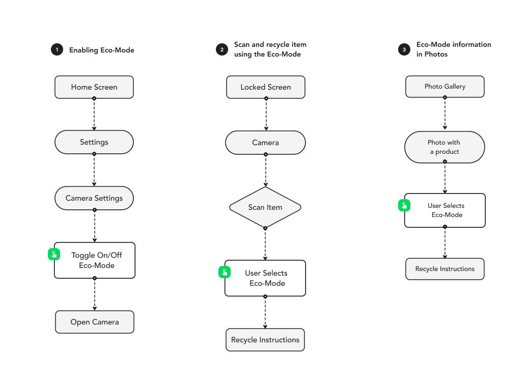
Everything that this feature needed was possible with the existing iOS technology, this is how it looks.

In this stage, I applied Apple's design guidelines to create wireframes and a prototype that integrate into the existing iOS ecosystem.

IMPLEMENTING STAGE

PROTOTYPE & USABILITY TEST

🎨
Introducing a simple and seamless integration
with existing Apple technology

Taking the first step towards striking a balance between waste collection management and user location.

A powerful and simple process of item recognition, a feature that feels so seamless you'll wonder why it hasn't been created before.

🫡 AI's best image recognition: tech serving humanity's purpose.
♻️ Location syncs data, adapts to regulations, empowering users.
👁️ CO2 footprint, decomposition time: drive awareness and action.
👥 Item count shows impact; community count fosters responsibility.
📆 Links, reminders: customize involvement, stay informed effortlessly.

Easily access eco-information of any item in your gallery, empowering conscious purchasing decisions.


📲 Access eco-information by scanning images from your gallery.

💸 Make conscious purchasing decisions with eco-information.

🧘 Enhance awareness of everyday items around you.

🌱 Take a proactive role in reducing your carbon footprint.

Easily toggle eco-mode on/off for the freedom to choose your level of participation in saving the world.

🔓 User autonomy in determining their level of engagement without judgment.

👍 Respecting individual decisions, promoting a non-judgmental sustainability approach.

⚖️ Balancing personal preferences with environmental responsibility using eco-mode's flexibility.

Next Steps?

Reaching out to Apple with this idea, seeking support and connections for this project that aims to better our world.
In-depth discussions with Environmental Scientist Specialists and Waste Managers to enhance the project based on their valuable insights.
Conducting additional testing of the new prototype with a diverse audience to ensure its effectiveness and adaptability
Continuing my efforts to make a positive impact on the world through UX Design, learn, and keep learning.

Previous Project

Next Project